문제
프로그래머스
코드 중심의 개발자 채용. 스택 기반의 포지션 매칭. 프로그래머스의 개발자 맞춤형 프로필을 등록하고, 나와 기술 궁합이 잘 맞는 기업들을 매칭 받으세요.
programmers.co.kr
△△ 게임대회가 개최되었습니다. 이 대회는 N명이 참가하고, 토너먼트 형식으로 진행됩니다. N명의 참가자는 각각 1부터 N번을 차례대로 배정받습니다. 그리고, 1번↔2번, 3번↔4번, ... , N-1번↔N번의 참가자끼리 게임을 진행합니다. 각 게임에서 이긴 사람은 다음 라운드에 진출할 수 있습니다. 이때, 다음 라운드에 진출할 참가자의 번호는 다시 1번부터 N/2번을 차례대로 배정받습니다. 만약 1번↔2번 끼리 겨루는 게임에서 2번이 승리했다면 다음 라운드에서 1번을 부여받고, 3번↔4번에서 겨루는 게임에서 3번이 승리했다면 다음 라운드에서 2번을 부여받게 됩니다. 게임은 최종 한 명이 남을 때까지 진행됩니다.
이때, 처음 라운드에서 A번을 가진 참가자는 경쟁자로 생각하는 B번 참가자와 몇 번째 라운드에서 만나는지 궁금해졌습니다. 게임 참가자 수 N, 참가자 번호 A, 경쟁자 번호 B가 함수 solution의 매개변수로 주어질 때, 처음 라운드에서 A번을 가진 참가자는 경쟁자로 생각하는 B번 참가자와 몇 번째 라운드에서 만나는지 return 하는 solution 함수를 완성해 주세요. 단, A번 참가자와 B번 참가자는 서로 붙게 되기 전까지 항상 이긴다고 가정합니다.
제한사항
- N : 21 이상 220 이하인 자연수 (2의 지수 승으로 주어지므로 부전승은 발생하지 않습니다.)
- A, B : N 이하인 자연수 (단, A ≠ B 입니다.)
정답
class Solution
{
public int solution(int n, int a, int b)
{
int answer = 0;
while(a != b) {
if(a % 2 == 0) {
a = a / 2;
} else {
a = (a + 1) / 2;
}
if(b % 2 == 0) {
b = b / 2;
} else {
b = (b + 1) / 2;
}
answer++;
}
return answer;
}
}
풀이
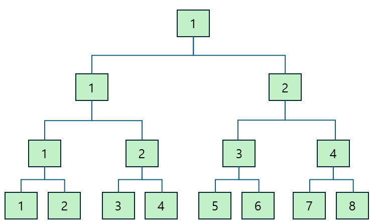
우선 프로그래밍에 들어가기 전에 토너먼트를 생각해보면 아래 그림과 같이 됩니다.

토너먼트에 이기면 처음부터 다시 1부터 시작하게 되는데 여기서 생각해보면 홀수의 경우 1을 더하고 2로 나누고, 짝수의 경우 반으로 나누면 이긴 사람의 번호가 됩니다. 저는 이 방법을 이용하여 문제를 풀었습니다.
while(a != b) {
if(a % 2 == 0) {
a = a / 2;
} else {
a = (a + 1) / 2;
}
if(b % 2 == 0) {
b = b / 2;
} else {
b = (b + 1) / 2;
}
answer++;
}
반복문을 반복하면서 a 값과 b 값이 같다는 뜻은 A참가자와 B 참가자가 경쟁자로 만났다는 뜻임으로 그 전까지 반복을 하게 됩니다. 첫 if문은 짝수인 경우, 두번째 if는 홀수인 경우입니다. 토너먼트가 한번 발생하면 answer를 하나씩 증가하면서 문제의 답을 구했습니다.
'프로그래머스 코딩테스트 > JAVA' 카테고리의 다른 글
| [프로그래머스] 둘만의 암호 JAVA (0) | 2024.09.20 |
|---|---|
| [프로그래머스] N개의 최소공배수 JAVA (0) | 2024.09.12 |
| [프로그래머스] 카펫 JAVA (2) | 2024.09.05 |
| [프로그래머스] 피보나치 수 JAVA (0) | 2024.09.05 |
| [프로그래머스] 대충 만든 자판 JAVA (0) | 2024.08.22 |