java 41

[프로그래머스] 개인정보 수집 유효기간 JAVA

문제[프로그래머스] 개인정보 수집 유효기간 프로그래머스코드 중심의 개발자 채용. 스택 기반의 포지션 매칭. 프로그래머스의 개발자 맞춤형 프로필을 등록하고, 나와 기술 궁합이 잘 맞는 기업들을 매칭 받으세요.programmers.co.kr 고객의 약관 동의를 얻어서 수집된 1~n번으로 분류되는 개인정보 n개가 있습니다. 약관 종류는 여러 가지 있으며 각 약관마다 개인정보 보관 유효기간이 정해져 있습니다. 당신은 각 개인정보가 어떤 약관으로 수집됐는지 알고 있습니다. 수집된 개인정보는 유효기간 전까지만 보관 가능하며, 유효기간이 지났다면 반드시 파기해야 합니다. 예를 들어, A라는 약관의 유효기간이 12 달이고, 2021년 1월 5일에 수집된 개인정보가 A약관으로 수집되었다면 해당 개인정보는 2022년 1월..

[프로그래머스] 바탕화면 정리 JAVA

문제[프로그래머스] 바탕화면 정리 프로그래머스코드 중심의 개발자 채용. 스택 기반의 포지션 매칭. 프로그래머스의 개발자 맞춤형 프로필을 등록하고, 나와 기술 궁합이 잘 맞는 기업들을 매칭 받으세요.programmers.co.kr  코딩테스트를 준비하는 머쓱이는 프로그래머스에서 문제를 풀고 나중에 다시 코드를 보면서 공부하려고 작성한 코드를 컴퓨터 바탕화면에 아무 위치에나 저장해 둡니다. 저장한 코드가 많아지면서 머쓱이는 본인의 컴퓨터 바탕화면이 너무 지저분하다고 생각했습니다. 프로그래머스에서 작성했던 코드는 그 문제에 가서 다시 볼 수 있기 때문에 저장해 둔 파일들을 전부 삭제하기로 했습니다. 컴퓨터 바탕화면은 각 칸이 정사각형인 격자판입니다. 이때 컴퓨터 바탕화면의 상태를 나타낸 문자열 배열 wallp..

[프로그래머스] 성격 유형 검사하기 JAVA

문제[프로그래머스] 성격 유형 검사하기 프로그래머스코드 중심의 개발자 채용. 스택 기반의 포지션 매칭. 프로그래머스의 개발자 맞춤형 프로필을 등록하고, 나와 기술 궁합이 잘 맞는 기업들을 매칭 받으세요.programmers.co.kr 나만의 카카오 성격 유형 검사지를 만들려고 합니다. 성격 유형 검사는 다음과 같은 4개 지표로 성격 유형을 구분합니다. 성격은 각 지표에서 두 유형 중 하나로 결정됩니다.   이때 검사자가 질문에서 약간 동의 선택지를 선택할 경우 어피치형(A) 성격 유형 1점을 받게 됩니다. 만약 검사자가 매우 비동의 선택지를 선택할 경우 네오형(N) 성격 유형 3점을 받게 됩니다. 위 예시처럼 네오형이 비동의, 어피치형이 동의인 경우만 주어지지 않고, 질문에 따라 네오형이 동의, 어피치형..

[프로그래머스] 햄버거 만들기 JAVA

문제[프로그래머스] 햄버거 만들기 프로그래머스코드 중심의 개발자 채용. 스택 기반의 포지션 매칭. 프로그래머스의 개발자 맞춤형 프로필을 등록하고, 나와 기술 궁합이 잘 맞는 기업들을 매칭 받으세요.programmers.co.kr 햄버거 가게에서 일을 하는 상수는 햄버거를 포장하는 일을 합니다. 함께 일을 하는 다른 직원들이 햄버거에 들어갈 재료를 조리해 주면 조리된 순서대로 상수의 앞에 아래서부터 위로 쌓이게 되고, 상수는 순서에 맞게 쌓여서 완성된 햄버거를 따로 옮겨 포장을 하게 됩니다. 상수가 일하는 가게는 정해진 순서(아래서부터, 빵 – 야채 – 고기 - 빵)로 쌓인 햄버거만 포장을 합니다. 상수는 손이 굉장히 빠르기 때문에 상수가 포장하는 동안 속 재료가 추가적으로 들어오는 일은 없으며, 재료의 ..

[프로그래머스] 둘만의 암호 JAVA

문제[프로그래머스] 둘만의 암호 프로그래머스코드 중심의 개발자 채용. 스택 기반의 포지션 매칭. 프로그래머스의 개발자 맞춤형 프로필을 등록하고, 나와 기술 궁합이 잘 맞는 기업들을 매칭 받으세요.programmers.co.kr 두 문자열 s와 skip, 그리고 자연수 index가 주어질 때, 다음 규칙에 따라 문자열을 만들려 합니다. 암호의 규칙은 다음과 같습니다.문자열 s의 각 알파벳을 index만큼 뒤의 알파벳으로 바꿔줍니다.index만큼의 뒤의 알파벳이 z를 넘어갈 경우 다시 a로 돌아갑니다.skip에 있는 알파벳은 제외하고 건너뜁니다.두 문자열 s와 skip, 그리고 자연수 index가 매개변수로 주어질 때 위 규칙대로 s를 변환한 결과를 return하도록 solution 함수를 완성해주세요.  ..

[프로그래머스] N개의 최소공배수 JAVA

문제[프로그래머스] N개의 최소공배수 프로그래머스코드 중심의 개발자 채용. 스택 기반의 포지션 매칭. 프로그래머스의 개발자 맞춤형 프로필을 등록하고, 나와 기술 궁합이 잘 맞는 기업들을 매칭 받으세요.programmers.co.kr   두 수의 최소공배수(Least Common Multiple)란 입력된 두 수의 배수 중 공통이 되는 가장 작은 숫자를 의미합니다. 예를 들어 2와 7의 최소공배수는 14가 됩니다. 정의를 확장해서, n개의 수의 최소공배수는 n 개의 수들의 배수 중 공통이 되는 가장 작은 숫자가 됩니다. n개의 숫자를 담은 배열 arr이 입력되었을 때 이 수들의 최소공배수를 반환하는 함수, solution을 완성해 주세요. 제한 사항arr은 길이 1이상, 15이하인 배열입니다.arr의 원소..

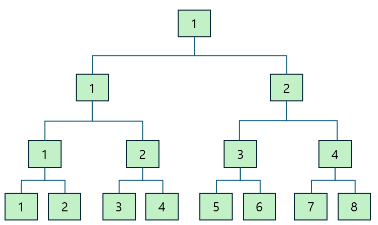
[프로그래머스] 예상 대진표 JAVA

문제[프로그래머스] 예상 대진표 프로그래머스코드 중심의 개발자 채용. 스택 기반의 포지션 매칭. 프로그래머스의 개발자 맞춤형 프로필을 등록하고, 나와 기술 궁합이 잘 맞는 기업들을 매칭 받으세요.programmers.co.kr △△ 게임대회가 개최되었습니다. 이 대회는 N명이 참가하고, 토너먼트 형식으로 진행됩니다. N명의 참가자는 각각 1부터 N번을 차례대로 배정받습니다. 그리고, 1번↔2번, 3번↔4번, ... , N-1번↔N번의 참가자끼리 게임을 진행합니다. 각 게임에서 이긴 사람은 다음 라운드에 진출할 수 있습니다. 이때, 다음 라운드에 진출할 참가자의 번호는 다시 1번부터 N/2번을 차례대로 배정받습니다. 만약 1번↔2번 끼리 겨루는 게임에서 2번이 승리했다면 다음 라운드에서 1번을 부여받고, ..

[프로그래머스] 카펫 JAVA

문제[프로그래머스] 카펫 프로그래머스코드 중심의 개발자 채용. 스택 기반의 포지션 매칭. 프로그래머스의 개발자 맞춤형 프로필을 등록하고, 나와 기술 궁합이 잘 맞는 기업들을 매칭 받으세요.programmers.co.krLeo는 집으로 돌아와서 아까 본 카펫의 노란색과 갈색으로 색칠된 격자의 개수는 기억했지만, 전체 카펫의 크기는 기억하지 못했습니다. Leo가 본 카펫에서 갈색 격자의 수 brown, 노란색 격자의 수 yellow가 매개변수로 주어질 때 카펫의 가로, 세로 크기를 순서대로 배열에 담아 return 하도록 solution 함수를 작성해주세요. 제한사항갈색 격자의 수 brown은 8 이상 5,000 이하인 자연수입니다.노란색 격자의 수 yellow는 1 이상 2,000,000 이하인 자연수입니..

[프로그래머스] 피보나치 수 JAVA

문제[프로그래머스] 피보나치 수 프로그래머스코드 중심의 개발자 채용. 스택 기반의 포지션 매칭. 프로그래머스의 개발자 맞춤형 프로필을 등록하고, 나와 기술 궁합이 잘 맞는 기업들을 매칭 받으세요.programmers.co.kr 피보나치 수는 F(0) = 0, F(1) = 1일 때, 1 이상의 n에 대하여 F(n) = F(n-1) + F(n-2) 가 적용되는 수 입니다.2 이상의 n이 입력되었을 때, n번째 피보나치 수를 1234567으로 나눈 나머지를 리턴하는 함수, solution을 완성해 주세요. 제한 사항n은 2 이상 100,000 이하인 자연수입니다.  정답import java.util.*;class Solution { public int solution(int n) { int ..

[프로그래머스] 대충 만든 자판 JAVA

문제[프로그래머스] 대충 만든 자판 프로그래머스코드 중심의 개발자 채용. 스택 기반의 포지션 매칭. 프로그래머스의 개발자 맞춤형 프로필을 등록하고, 나와 기술 궁합이 잘 맞는 기업들을 매칭 받으세요.programmers.co.kr 휴대폰의 자판은 컴퓨터 키보드 자판과는 다르게 하나의 키에 여러 개의 문자가 할당될 수 있습니다. 키 하나에 여러 문자가 할당된 경우, 동일한 키를 연속해서 빠르게 누르면 할당된 순서대로 문자가 바뀝니다. 예를 들어, 1번 키에 "A", "B", "C" 순서대로 문자가 할당되어 있다면 1번 키를 한 번 누르면 "A", 두 번 누르면 "B", 세 번 누르면 "C"가 되는 식입니다. 같은 규칙을 적용해 아무렇게나 만든 휴대폰 자판이 있습니다. 이 휴대폰 자판은 키의 개수가 1개부터..